“锦绣天府 安逸四川”2025知名高校四川人才活动季同济大学专场举行
10月24日,由四川省委组织部(省委人才办)、省人力资源和社会保障厅主办,宜宾市委组织部、宜宾市委人才和大学城工作局(市委人才办)承办的“锦绣天府 安逸四川”2025知名高校四川人才活动季同济大学专场在嘉定…
10月24日,由四川省委组织部(省委人才办)、省人力资源和社会保障厅主办,宜宾市委组织部、宜宾市委人才和大学城工作局(市委人才办)承办的“锦绣天府 安逸四川”2025知名高校四川人才活动季同济大学专场在嘉定…
在世界城市日(10月31日)即将到来之际,10月26日,2025世界城市日城市可持续发展全球大会开幕,会上,2025版《上海手册》与2025《上海指数应用报告》等重要成果发布,其中凝聚着同济大学专家学者的重要贡献。同…
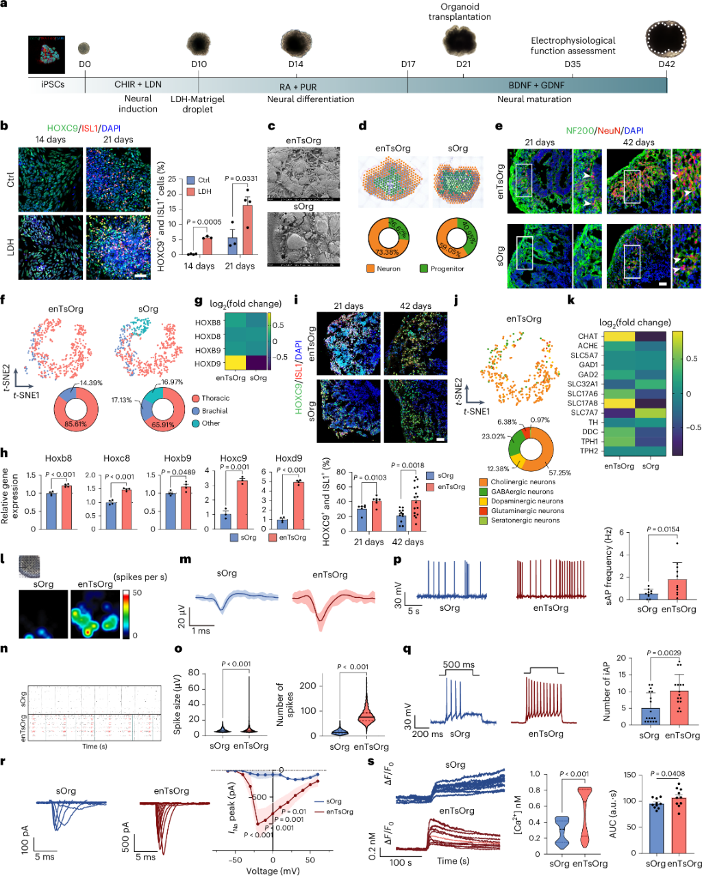
近日,同济大学生命科学与技术学院朱融融教授、附属同济医院程黎明教授在《自然·生物医学工程》(Nature biomedical engineering)杂志在线发表题为“Engineered thoracic spinal cord organoids for transplantat…
近日,材料科学与工程学院许维教授团队在新型分子碳材料研究领域取得进展,于9月26日和10月17日在《自然·通讯》(Nature Communications)先后在线发表了题为“An sp-sp2-hybridized molecular carbon allotrope C…
10月23日,同济大学与英国剑桥大学共同签署合作备忘录并授予英国皇家工程院院士David Cebon(大卫·赛邦)同济大学名誉教授。双方将进一步夯实合作,共同谱写中英两国国际合作新篇章。同济大学党委书记、中国工程…